如下内容是学习《Head First 设计模式》第三部分《装饰者模式》所得,主要就是一些原文摘抄和少量自己的总结。
装饰者模式定义
装饰者模式动态地将责任附加到对象上。若要扩展功能,装饰者提供了比继承更有弹性的替代方案。
OO 原则
- 对扩展开放,对修改关闭。
书中示例的 C++ 实现版源码
这个 Solution 的 DecoratorPattern 工程里。
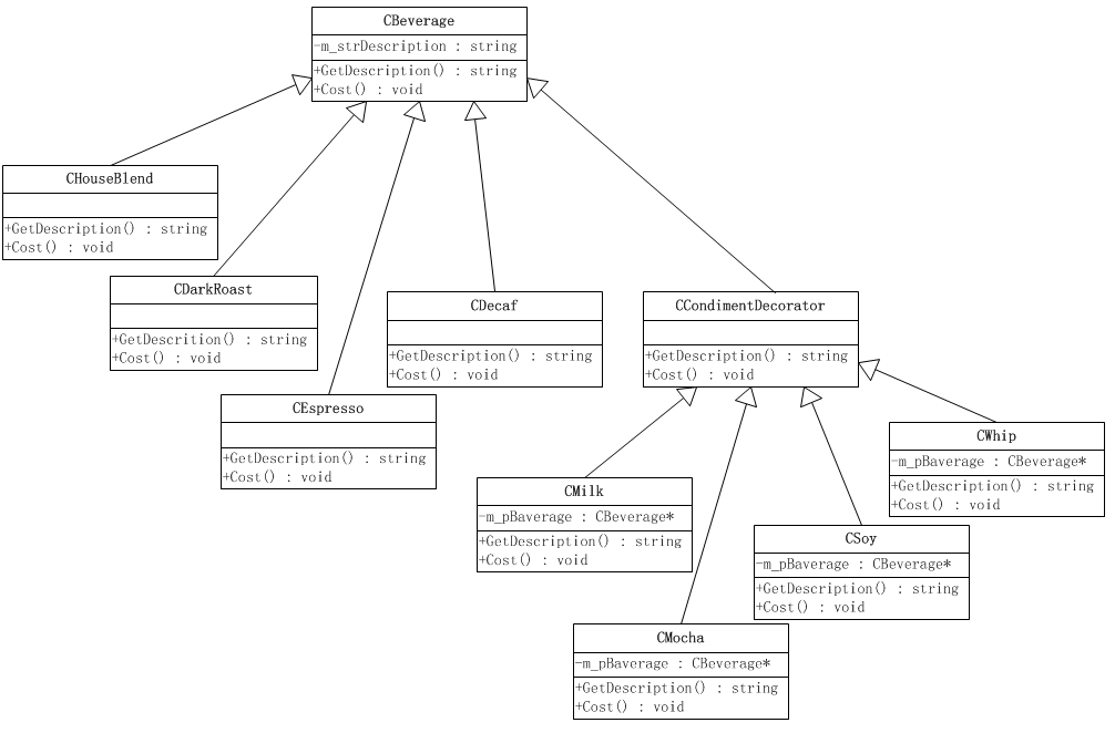
书中示例的类图
Visio 原图见这里:

文档信息
- 本文作者:flyingshare
- 本文链接:https://flyingshare.github.io/2013/12/22/HFDP-Notes3/
- 版权声明:自由转载-非商用-非衍生-保持署名(创意共享3.0许可证)